简述:
TX6216是一款升压转换器,设计用于通过单节锂离子电池驱动多达7个串联的白光LED。
TX6216采用电流模式,固定频率架构来调节LED电流, LED电流通过外部电流检测电阻测量。
其低104mV反馈电压可降低功率损耗并提高效率。
TX6216具有欠压锁定,限流和热过载保护功能,可在输出过载时防止损坏。优化的工作频率可
以满足小型LC滤波器值和低工作电流的要求,效率高。内部软启动功能可以降低浪涌电流。
小型封装类型为PCB空间节省和总BOM成本提供了最佳解决方案。
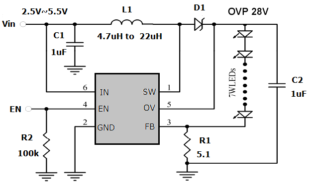
典型应用:

封装:

输入电压 :2.5 - 5V
输出电压 :< 28V
输入电流 :1A
静态电流 :300uA
开关频率:1.2MHz
驱动方式:外置MOS
调光:EN脚
封装:SOT-23-6