TX4144B 是一款内置功率MOSFET 的单片降压型开关模式转换器。
TX4144B在6-60V 宽输入电源范围内实现 1.5 A 最大输出电流,并且具有出色的线
电压和负载调整率。
TX4144B 采用PWM 电流模工作模式,环路易于稳定并提供快速的瞬态响应。
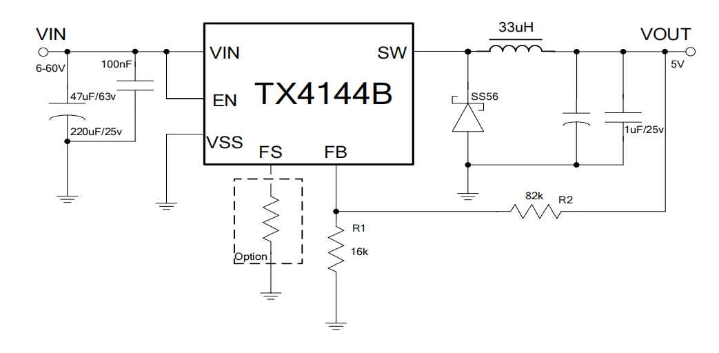
TX4144B 外部提供FS 脚,可通过外接一个电阻设置工作频率。
TX4144B 集成了包括逐周期电流限制和热关断等保护功能。
TX4144B 采用SOP8 封装,且外围元器件少。
1.5A 的最大输出电流
60V/2A 的内部功率 MOSFET
效率高达 93%
频率可调
热关断
逐周期过流保护
宽输入电压范围:6~60V
采用 SOP8 封装
分布式电源系统
电池充电器
工业电源系统
行车记录仪,车载充电器,扫地机
TX4144B是一款电流模式的降压调节器,EA的输出电压与电感的峰值电流成比例。
在周期开始时,功率管M1 关断。EA的输出电压大于电流采样放大器的输出,电流比较器的输出为低,CLK上升沿触发RS触发器置高,打开M1将电感通过SW连接到输入电源。
不断增大的电感电流被电流采样放大器采样并放大。斜波补偿叠加到电流采样放大器输出端,并与EA的输出一起送到PWM比较器进行比较。当叠加了斜波补偿的电流采样放大器输出大于EA输出时,RS触发器被重置并关断M1。电感电流经由外部的肖特基二极管D1 续流。 反馈电压FB与0.82V的基准电压通过EA比较,当FB脚电压低于 0.82V时使EA输出增大。 EA的输出电压正比于电感的峰值电流,EA输出电压增大则输出电流也增大。
TX4144B自带0.6ms的软启动。软启动防止输出电压在启动阶段过冲。在芯片启动时,内部电路产生一个以固定斜率上升的软启动电压SS,当SS低于内部基准电压时,SS被用来做EA的参考电压,内部基准电压被屏蔽。当SS大于内部基准电压时,内部基准电压控制EA。