简述:
高效电源开关
内部集成56mΩ导通电阻、 18V高耐压防止输出短路时的瞬间浪涌电流和浪涌电压造成MOS损坏。
任何情况下高可靠输出短路保护内置二级快速关断,实现输出短路时切断内部电源
可编程外部电阻精准限流调节,限流精度高达。
输出软启动,避免启动时过冲电流。空载超低静态电流。过温保护及自动恢复。
无铅、无卤封装,满足RoHS 标准。
超小体积 TSOT23-6 封装。
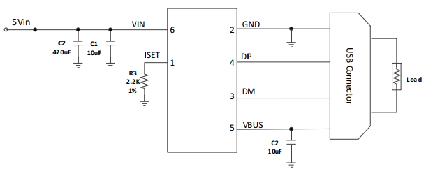
典型应用:


封装:

输入电压 :4V - 7V
输出电压 :4V - 7V
输出电流 :3A
静态电流 :
输入输出压差:2V
封装:SOT-23-6
特点:
7V/3A 智能识别与LED显示充电端口电源开关