指甲油加热器

按键功能使用说明

1uv/led紫光灯

第一次按开启紫光并运行30s,第二次按运行60s,第3次按关闭紫光照射功能。

2)加热

第一次按开启加热并运行15min,第二次按运行30min,第三次按运行60min,第四次按关闭加热功能

开启加热时红光灯一并亮起,加热温度恒定保持在40-45度的区间

 

 

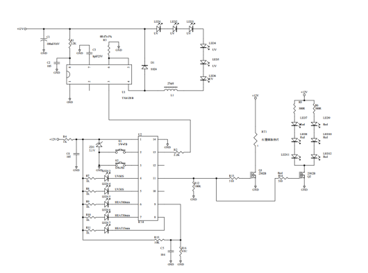
根据客户要求的不同,我司有针对此类产品多种技术处理方案,技术资料也有所不同,所以不能直接呈现,有需求的客户请与yabo鸭脖联系洽淡,谢谢!

image.png

常用于女士的美甲加速烘干