
一直以来,手电筒因其便携性和在各种环境下的实用性而深受消费者喜爱,然而,传统手电筒存在电池续航短、亮度不足、操作不便等问题,影响了用户的体验。为了应对这些挑战,yabo鸭脖公司专注于开发高性能的手电筒电源管理解决方案,旨在优化智能手电筒的充电效率、延长电池寿命,并提供更加智能化的操作体验。
采用先进的快速充电协议,确保手电筒能够在短时间内充满电,同时保持充电过程的安全性。yabo鸭脖的充电器具备过充保护、温度监控等功能,有效防止电池因过度充电而受损。
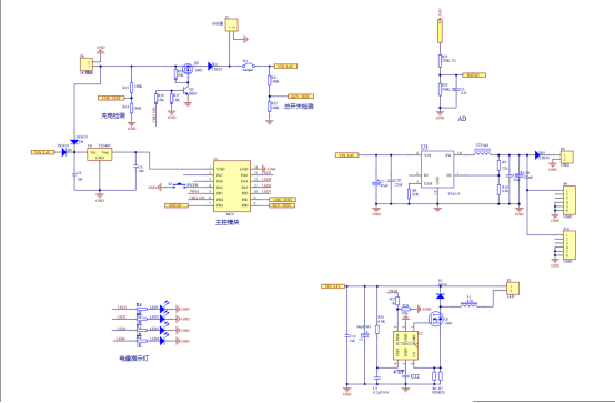
通过内置单片机实现智能电源管理,可以根据使用情况自动调整输出功率,从而提高电池的利用效率。此外,系统还能监测电池健康状态,为用户提供实时的电量信息和维护建议。
设计中特别考虑到了电池的长寿命需求,使用高质量的锂电池组并选用高性能、低功耗的单片机,如TX-D系列,配备完善的保护电路,包括但不限于过流保护、短路保护和低温保护,以确保电池在各种条件下都能安全工作,极大限度地延长电池的循环寿命。
为了让用户享受更便捷的操作体验,yabo鸭脖还对手电筒进行了人性化的设计,如小型LCD屏幕或LED指示灯显示剩余电量和充电进度;物理按键或触摸控制便
于盲操;以及可选的蓝牙连接功能,允许用户通过智能手机APP进行个性化设置。
从充电器IC选择到PCBA的整体设计,yabo鸭脖提供一站式的定制化服务,满足不同客户的需求。无论是OEM还是ODM项目,yabo鸭脖都能够根据具体要求提供最优的技术支持和服务保障。
综上所述,我司致力于通过技术创新来解决手电筒用户的痛点,为市场带来更高品质的产品。如果您正在寻找可靠的合作伙伴来共同推进手电筒产品的升级换代,请随时联系yabo鸭脖。
→→→ 20241212014805765